bv伟德源自英国始于1946(中国)有限公司
站内检索
bv伟德源自英国始于1946股票代码:
600939
董事长信箱
首页
关于我们
聚焦建工
产业领域
科技创新
党建工作
投资者关系
信息公开
bv伟德源自英国始于1946概况
领导寄语
企业文化
组织架构
资质荣誉
集团要闻
通知公告
专题活动
招聘信息
重大资产推介
建筑安装领域
市政基础设施领域
建筑工业及物流领域
建设项目投资经营管理
建筑科技
建筑金融
核心技术
研发平台
科研动态
科研成果
建工党建
建工青年
建工工会
公司概况
定期公告
临时公告
公司治理
投资者互动
基本信息
经营信息
改革信息
人事信息
监管信息
其他信息
信息公开
ESSENTIAL_INFORMATION
基本信息
经营信息
改革信息
人事信息
监管信息
其他信息
经营信息
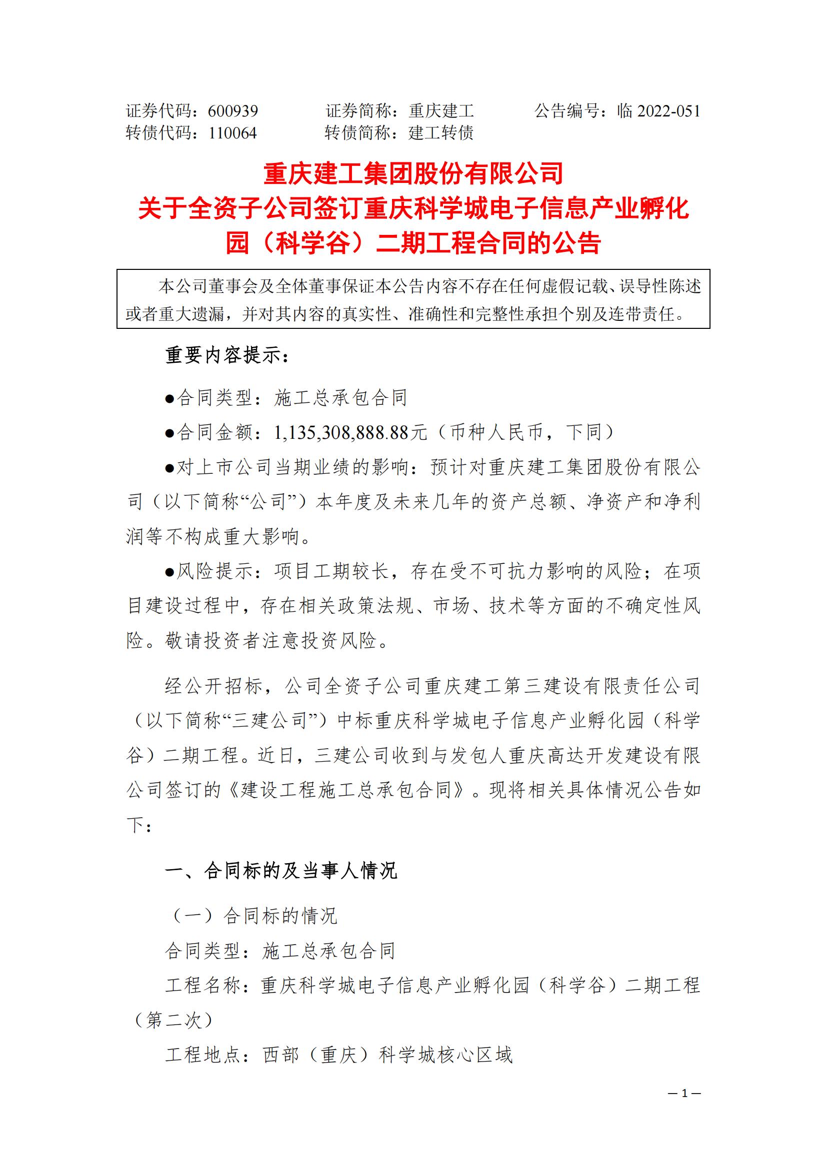
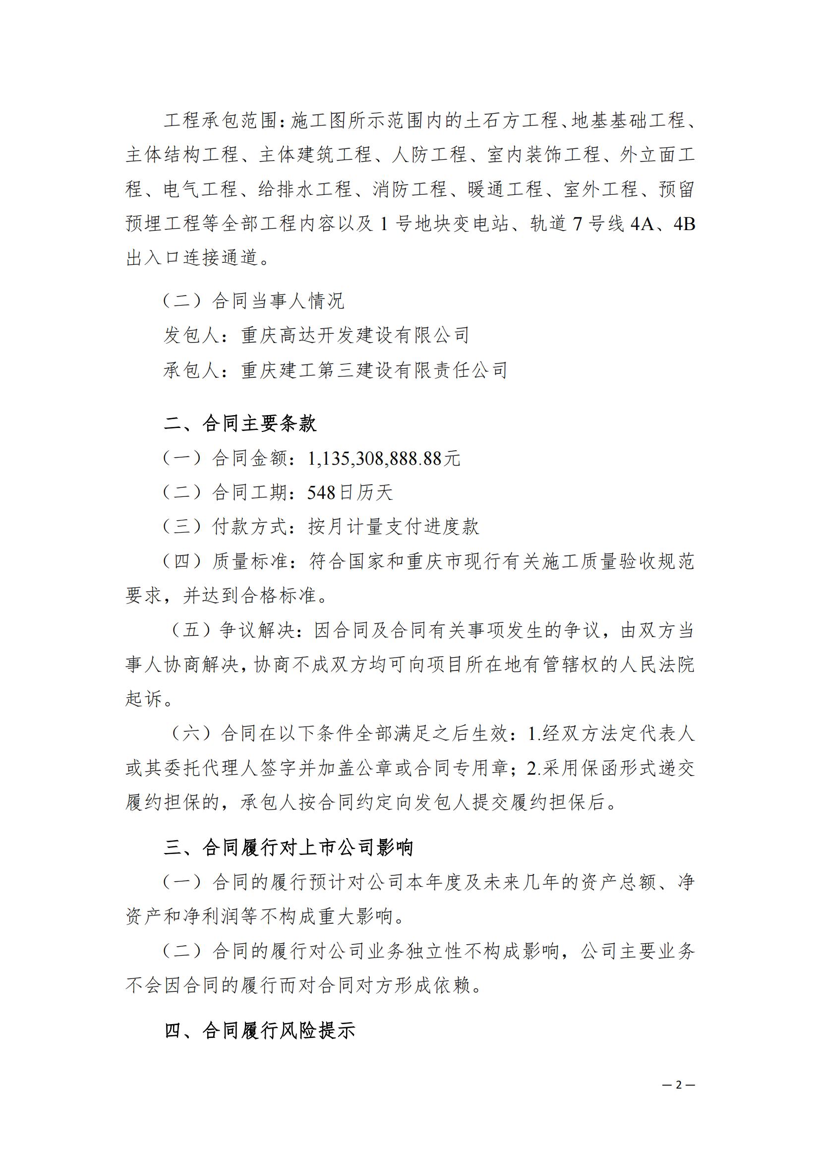
bv伟德源自英国始于1946关于全资子公司签订重庆科学城电子信息产业孵化园(科学谷)二期工程合同的公告
发布时间:2022年08月13日 17时25分35秒 | 点击量:
上一篇:
bv伟德源自英国始于19462022年第二季度主要经营数据的公告
下一篇:
关于签订曾家“科研港”片区一路网工程合同的公告